发改委等八部门印发《绿色技术推广目录(2024年版)》
2025-01-2227


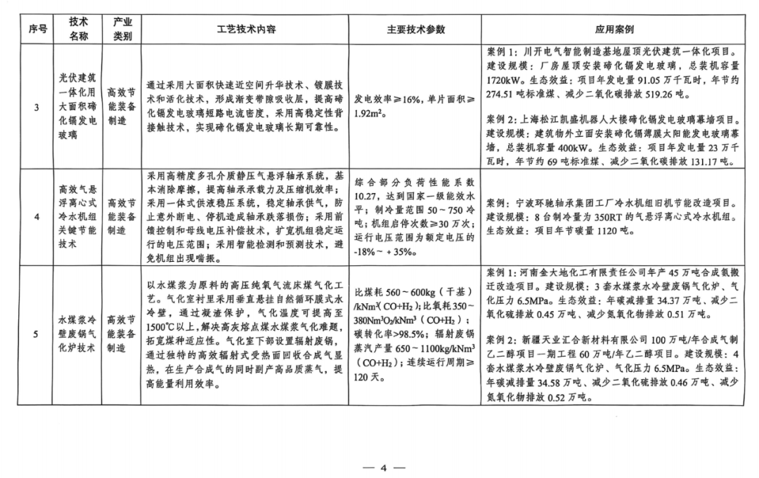
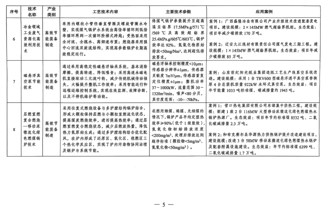
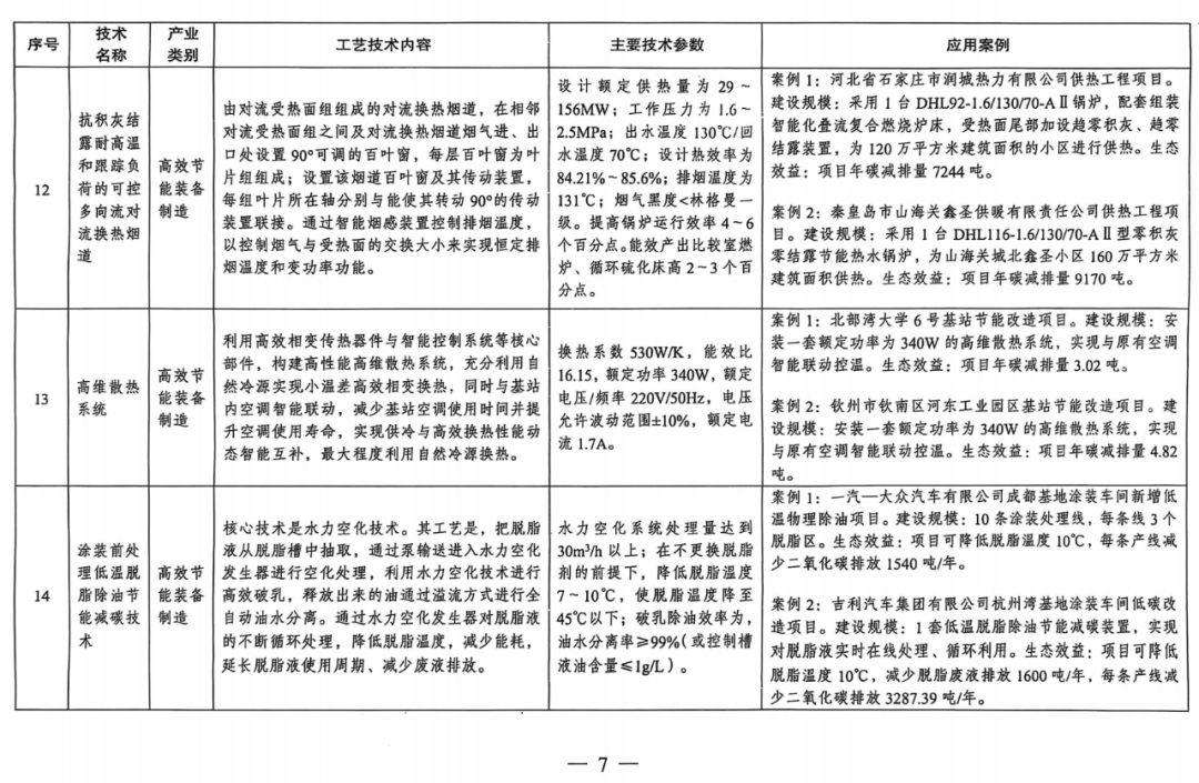
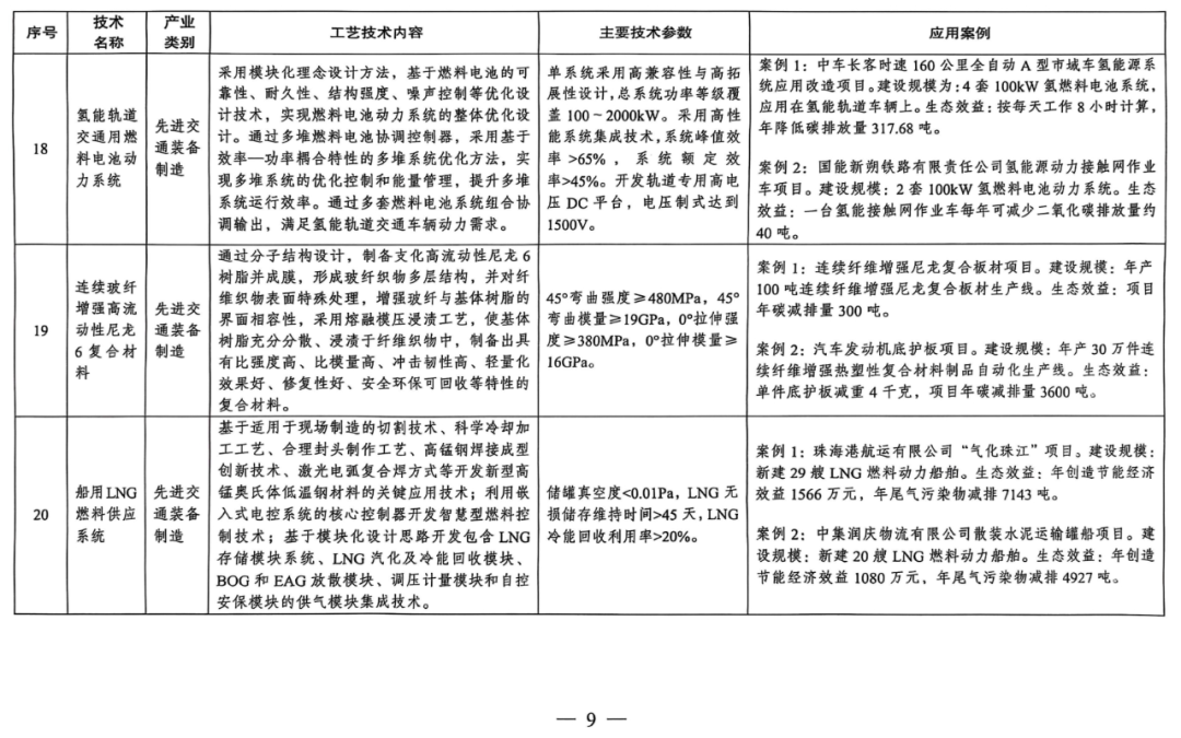
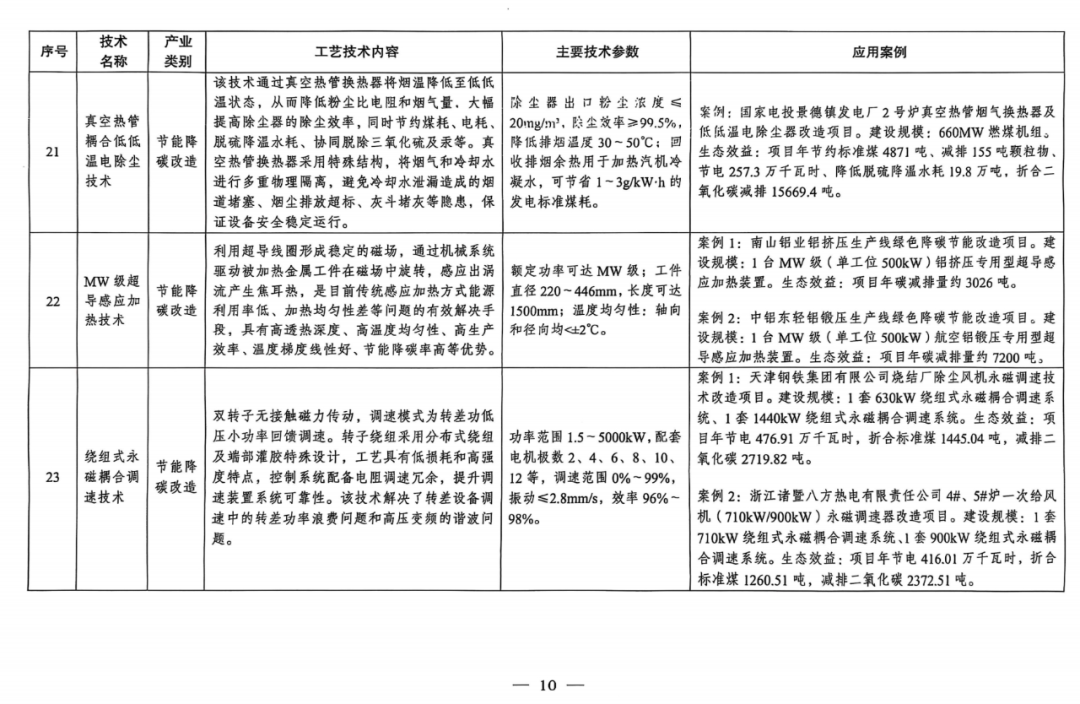
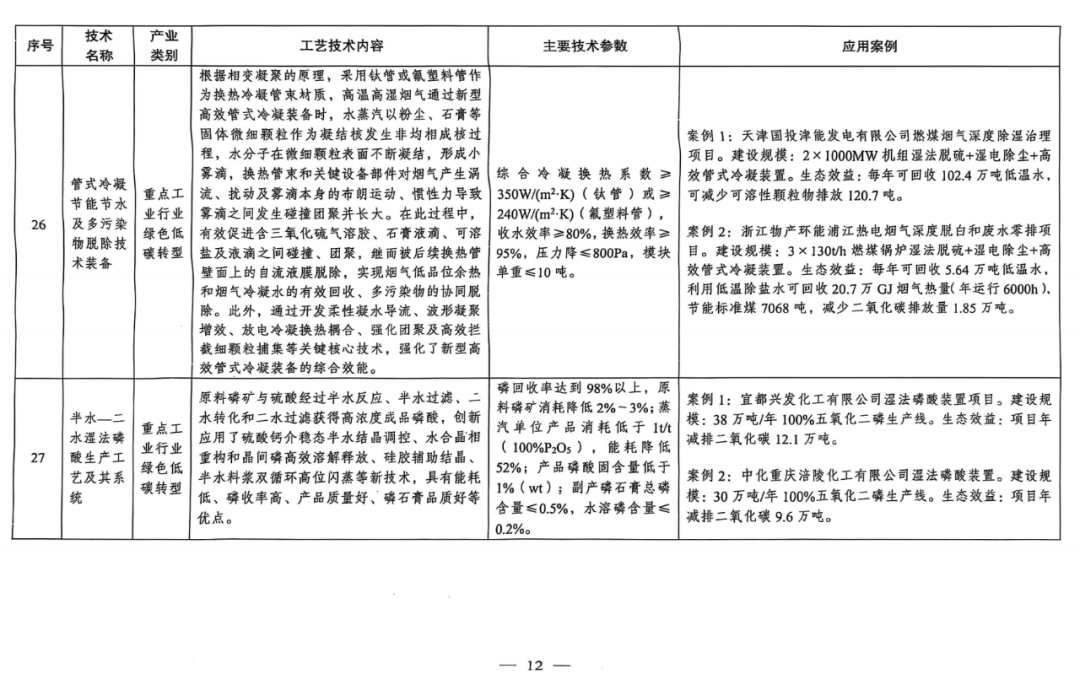
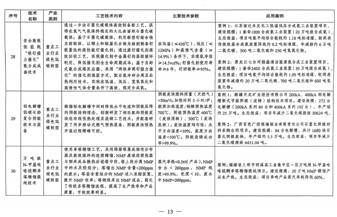
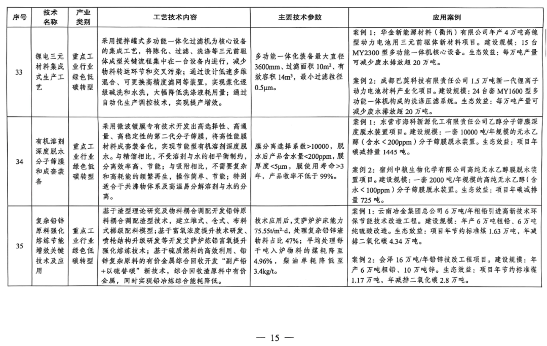
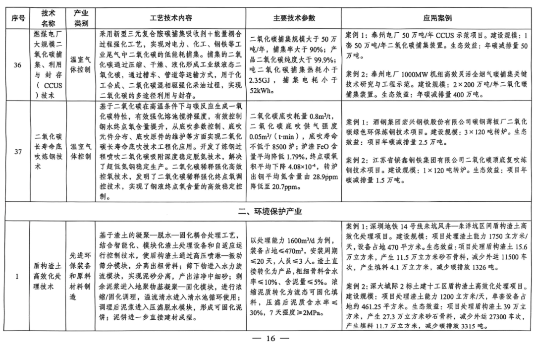
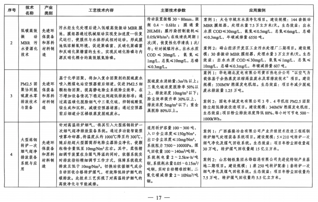
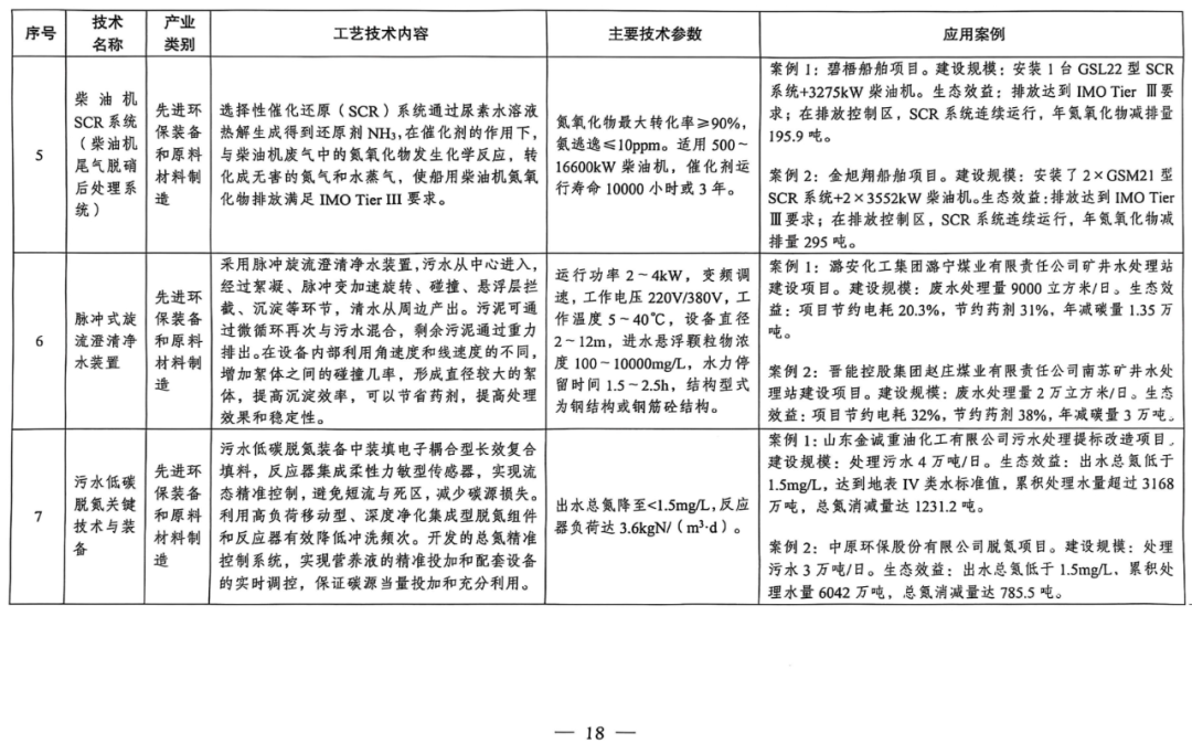
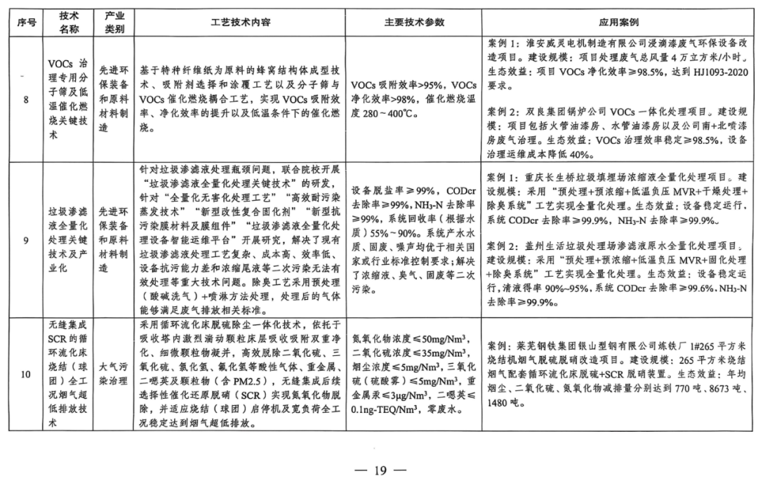
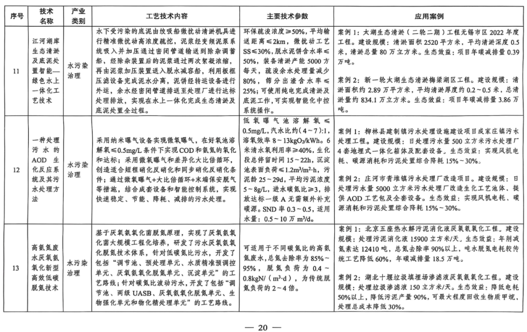
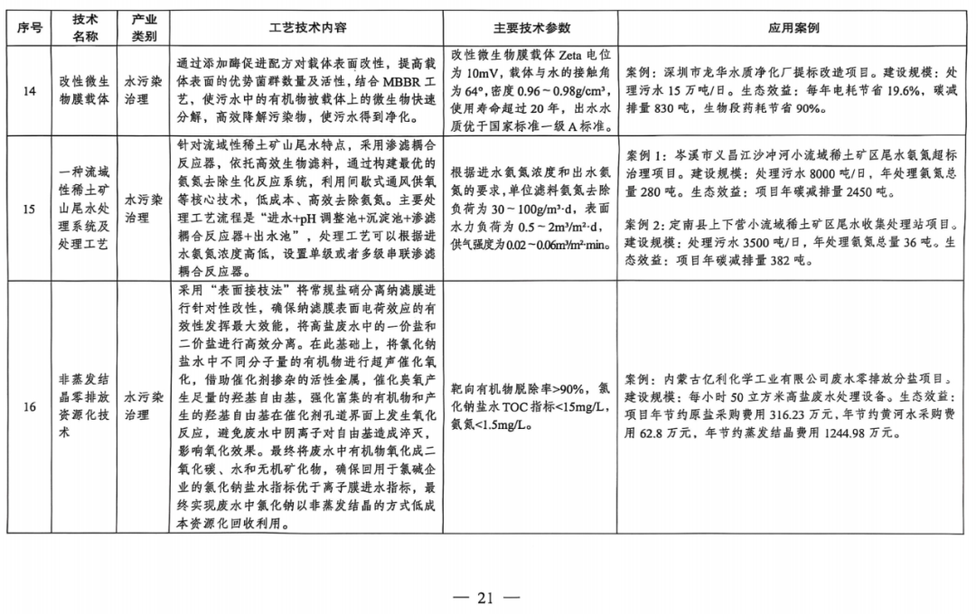
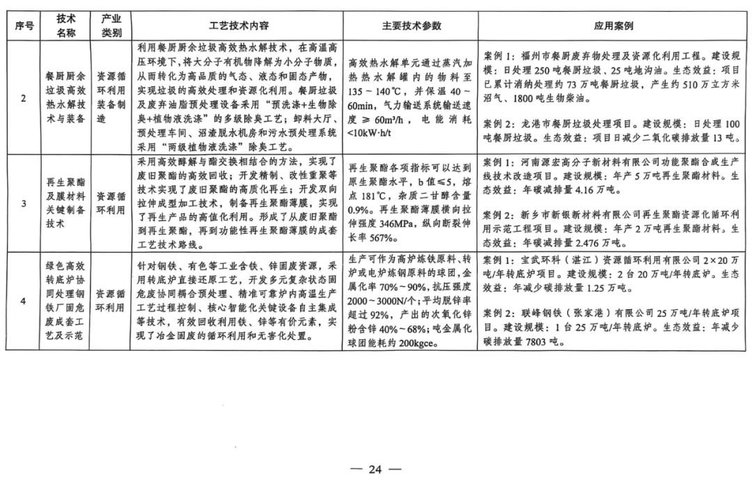
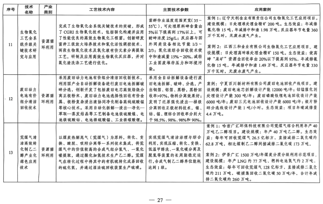
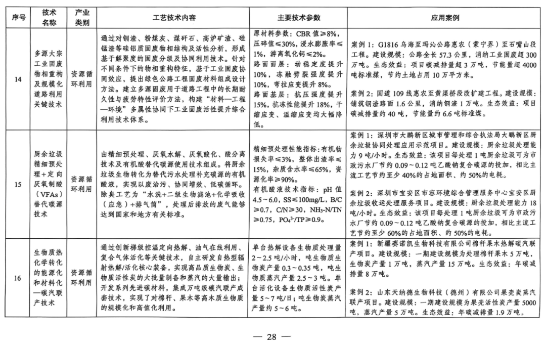
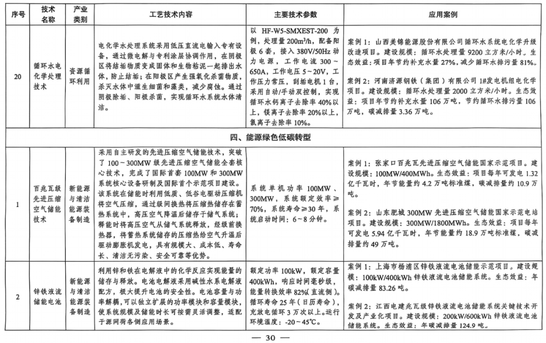
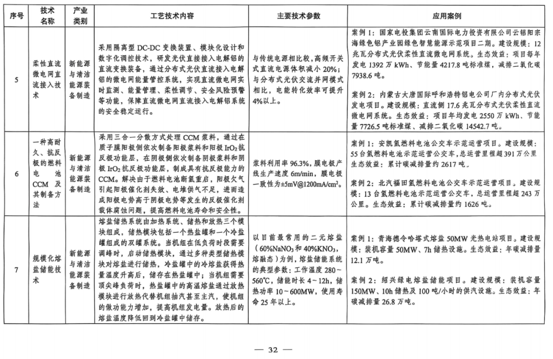
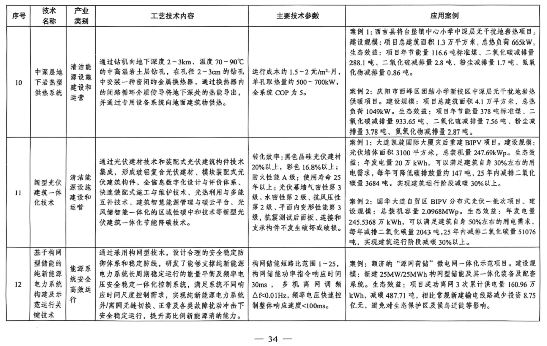
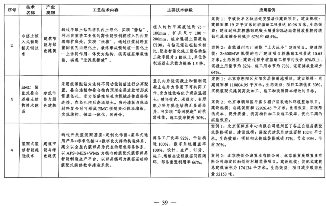
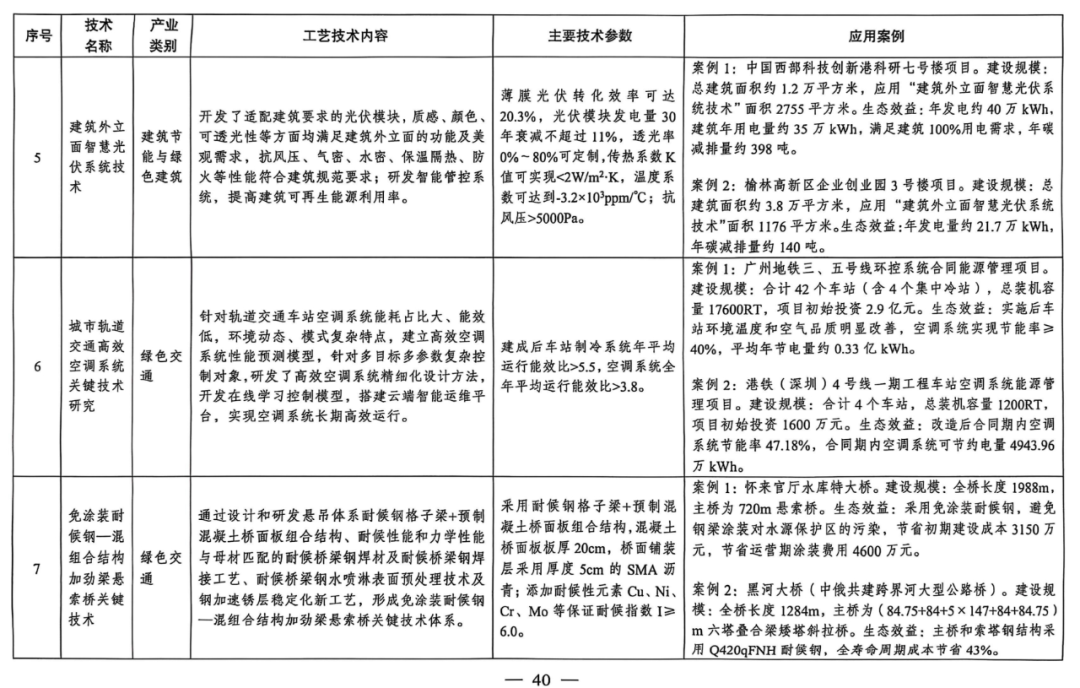
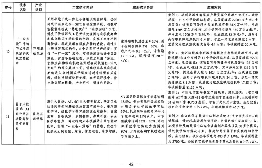
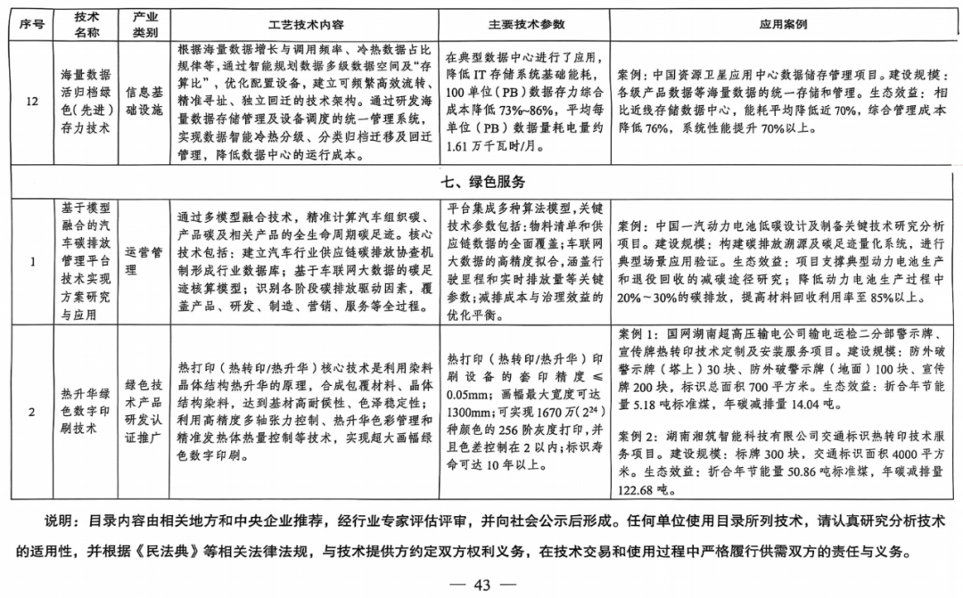
1月20日,为深入贯彻党的二十大和二十届二中、三中全会精神,加快先进适用绿色技术推广应用,国家发展改革委会同科技部、工业和信息化部、自然资源部、生态环境部、住房城乡建设部、国务院国资委、国家能源局印发了《绿色技术推广目录(2024年版)》(发改环资〔2024〕1812号,以下简称《目录》)。《目录》遴选了节能降碳产业、环境保护产业、资源循环利用产业、能源绿色低碳转型、生态保护修复和利用、基础设施绿色升级、绿色服务等7大类产业112项先进绿色技术,列明了每项技术的工艺技术内容、主要技术参数、实际应用案例、生态效益等。各有关方面可据此了解相关技术的主要原理、路径方向以及应用场景和实施效果,结合自身实际进行推广和使用。下一步,国家发展改革委将会同有关部门,结合全国生态日、全国节能宣传周等,组织开展技术路演、成果推介等活动,推动技术产业化应用。鼓励金融机构通过绿色信贷、绿色债券、碳减排支持工具等,加强对《目录》内绿色技术应用的融资支持。以下为《目录》全文:

各省、自治区、直辖市及计划单列市、新疆生产建设兵团发展改革委、科技厅(委、局)、工业和信息化主管部门、自然资源主管部门、生态环境厅(局)、住房城乡建设厅(委、管委、局)、国资委、能源局,有关中央企业,有关行业协会:为深入贯彻党的二十大和二十届二中、三中全会精神,落实《国务院关于加快建立健全绿色低碳循环发展经济体系的指导意见》(国发〔2021〕4号)有关要求,按照《关于进一步完善市场导向的绿色技术创新体系实施方案(2023—2025年)》(发改环资〔2022〕1885号)工作安排,国家发展改革委、科技部、工业和信息化部、自然资源部、生态环境部、住房城乡建设部、国务院国资委、国家能源局遴选编制了《绿色技术推广目录(2024年版)》。现印发给你们,请结合实际加大技术推广应用力度,强化经济社会发展全面绿色转型技术支撑。









































注:点击原文链接可下载《目录》。
来源 | 发改委官网
编辑:鞠丽
【投稿】
chsima@163.com
jl36797420(微信号)
点我访问原文链接